省人民政府批转省发改委关于2022年全省国民经济和社会发展计划报告的通知(鄂政发〔2022〕1号)
各市、州、县人民政府,省政府各部门:
省发改委《关于2022年全省国民经济和社会发展计划的报告》已经省十三届人大七次会议审议通过,现批转给你们,请据此安排工作。
各专项计划由省发改委会同有关部门另行下达。
2022年2月9日
关于2022年全省国民经济和社会发展计划的报告
省发改委
2022年是党的二十大召开之年,是实施“十四五”规划关键之年,省第十二次党代会也将召开,做好今年工作意义重大。全省经济社会发展的主要预期目标是:地区生产总值增长7%左右,在实际工作中尽可能争取更好的结果;城镇新增就业70万人以上,城镇调查失业率控制在5.5%以内;居民消费价格涨幅3%左右;居民收入增长与经济增长基本同步;粮食产量保持在500亿斤以上;生态环境质量持续改善;能耗强度目标在“十四五”规划期内统筹考核,并留有适当弹性。
根据省委经济工作会议精神,按照省《政府工作报告》部署,围绕乘势而上、排难而进,在危机中育新机、于变局中开新局,奋力实现“开局企稳、复元打平、再续精彩”的目标,2022年重点做好十个方面的工作。
一、坚持把稳增长放在更加突出位置,着力巩固经济回升向好势头
(一)积极扩大有效投资。围绕产业、交通、城建、环保、文旅等方面,谋划一批管当前、利长远、引领性强、辐射带动作用广的重大项目。抢抓国家宏观政策窗口期,紧盯重大引调水工程、城市燃气管道、粮食安全、污水处理等重点投向,加快地方政府专项债发行使用,加大项目推进力度。落实“要素跟着项目走”要求,加强项目审批、资金、土地、环境等方面服务保障,对所有亿元以上的项目实行“点对点”服务,全力推进5771个亿元以上续建项目加快建设,5516个亿元以上新开工项目尽快开工。新开工襄阳至荆门高铁、沿江高铁合肥至武汉段、武汉枢纽直通线、鄂黄第二过江通道、天河机场三跑道、鄂北水资源配置二期、罗田平坦原、汉川电厂四期、华润蒲圻电厂三期等重大基础设施项目。

(二)加快提振居民消费。深入实施促进消费扩容升级三年行动。支持武汉创建国际消费中心城市,襄阳、宜昌打造区域性消费中心城市,其他市州创建特色消费中心城市。加快新能源汽车推广应用,提升新能源汽车充换电设施服务保障能力,鼓励有条件的地方在家电等领域实施新一轮“以旧换新”行动。出台加快电商发展提升实物商品网上零售额若干措施。精心举办农博会、楚菜博览会、中部酒博会等重点品牌展会,举办“荆楚购物节”“欢购荆楚夜”“放心舒心消费在湖北”等系列促消费活动,促进老字号创新发展。建设国家体育消费试点城市。力争全年社会消费品零售总额增长10%以上。
二、更大力度建设科技强省,着力提升创新驱动发展能力
(一)强化科技硬核支撑。全力争创武汉国家科技创新中心和湖北东湖综合性国家科学中心。争取国家尽快出台中国(武汉)光谷建设方案,推动光谷科创大走廊重大科创项目加快建设。加快推进6个重大科技基础设施集群建设,支持9个湖北实验室高效运行,在光电等优势领域争创国家实验室和国家实验室重要基地。推进襄阳、宜昌区域性科技创新中心建设,加快完善“襄十随神”“宜荆荆恩”科技创新联盟。加快培育国家创新型城市、创新型县市后备队,强化县域科技创新多点支撑。聚焦“51020”现代产业集群创新需求,围绕类脑智能、量子信息、深海空天、氢能源等前沿科技和产业变革领域,组织实施重大技术攻关。

(二)优化创新要素配置。持续实施“楚天英才计划”,加快集聚科技创新领军人才、青年科学家、海外高层次人才。优化科技创新服务,构建产学研创新生态系统,更大力度落实科技成果使用权、处置权、收益权“三权改革”。实施科技金融“滴灌行动”升级版,引导社会资本进入创新链上游。深入实施高新技术企业“十百千万”行动,全年新增高新技术企业4000家以上。
(三)加快科技成果转化。组织实施高校院所科技创新跃升计划,加强高校院所科技创新平台、重大任务、重点学科建设,扩大职务科技成果权属改革试点范围,积极推进大学校区、产业园区、城市社区“三区融合”,打造环大学科技创新生态圈。加快建设湖北·汉襄宜国家科技成果转移转化示范区,建好用好线上线下技术交易大市场,全年技术市场成交额达到2500亿元以上。
三、更大力度构建现代产业体系,着力推动经济转型升级
(一)培育壮大战略性新兴产业。围绕“51020”现代产业集群,对每个产业集群实行“一张产业地图、一个实施方案、一位省领导领衔、一个专家团队跟进、一套工作专班服务”的“五个一”工作机制。开展产业链精准招商,加快提升4个国家级战略性新兴产业集群综合竞争力,新增8个以上省级战略性新兴产业集群。打造世界一流的“光芯屏端网”等新一代信息技术产业,建成全国领先的汽车制造、现代化工、大健康、航空航天产业基地和现代农产品加工新高地。加快482个亿元以上重大新兴产业项目建设投产,高技术制造业增加值增长15%以上。


(二)推动制造业高质量发展。深入落实技改“13条”,实施重点技改示范项目500个以上、亿元以上技改项目1500个以上,持续推动传统产业向高端化、智能化、绿色化升级。支持东风岚图、东风乘用车、上汽通用武汉分公司等企业加大新能源汽车生产投放力度,加快东风本田四厂、小鹏汽车、亿纬锂能、中航锂电等项目推进,更大力度壮大新能源汽车产业。加快推动宁德时代、华鲁恒升等一批重大项目建设,延伸现代化工和新材料产业链。有序推动冶金、建材、石化等重点领域节能降碳。加快湖北(黄石、襄阳)产业转型升级示范区和县城示范区(仙桃)建设。深入开展质量提升行动,持续增强湖北产品质量竞争力。
(三)促进现代服务业提质增效。加快推动制造服务业高质量发展,大力发展现代金融、现代物流、研发设计、科技服务、商务服务、软件信息等生产性服务业,力争研发设计和科技服务业营业收入增长15%以上,租赁和商务服务业营业收入增长20%以上。着力推动生活性服务业迈上新台阶,高水平举办第四届世界大健康博览会、第二届中国(武汉)文化旅游博览会,引导更多社会资本进入大健康、养老、育幼、文化、旅游、体育、家政、物业等“幸福产业”。深化文旅融合发展,推进恩施等地创建国家全域旅游示范区,支持红安等地创建红色旅游融合发展示范区,支持三峡大瀑布等创建国家5A级旅游景区,支持神农架、武当山建设世界级旅游景区,全力打造世界知名旅游目的地。持续推动服务业“五个一百”工程重点项目建设,完成投资300亿元以上。
(四)推进数字经济与实体经济深度融合。深入实施数字经济跃升工程,数字经济核心产业增加值增长20%以上。加快建设中国电信、三峡东岳庙等10个大数据中心,新建2.6万个5G宏基站,推进“星火·链网”国家超级节点、华为长江鲲鹏等项目建设。积极推广“上云、赋智、用链”等新技术应用,推出“100+”典型应用场景。广泛开展传统制造业数字赋能,新增50家省级智能制造试点示范。继续举办中国5G+工业互联网大会、区块链服务网络全球技术创新峰会等高规格活动。
四、更大力度打造交通枢纽市场枢纽,着力服务和融入新发展格局
(一)建设高效畅通流通体系。按照强化现代交通“硬联通”要求,全年完成铁水公空基础设施投资1800亿元。加快建设武汉陆港型国家物流枢纽,武汉、宜昌港口型国家物流枢纽,武汉国家骨干冷链物流基地,提升武汉东西湖、宜昌三峡及黄石新港物流园3个国家物流示范园功能。支持十堰、襄阳、鄂州申创国家物流枢纽。加快三峡枢纽联运转运、阳逻港联运平台、沙洋疏港铁路等67个多式联运重点项目建设,改造升级一批重要商品储备设施、农产品冷链物流设施。不断完善县乡村三级农村现代商贸流通体系,持续推进电子商务进农村。
(二)多措并举稳外贸稳外资。抢抓区域全面经济伙伴关系协定(RCEP)生效实施重大机遇,加快融入全球产业链供应链分工,推动优势产品、主力企业和新增长点扩大出口规模,全年外贸进出口增长12%以上。出台扩大开放系列政策措施,推动自贸试验区、加工贸易产业园、跨境电商综合试验区、外贸转型升级基地等开放平台提质增效,提升口岸功能。积极推动鄂州、荆州、荆门、仙桃等综保区申报工作。培育县域外贸产业“一县一业”,积极推动10个县利用外资实现零的突破。
(三)积极融入共建“一带一路”。加快建设武汉长江中游航运中心,创建中欧班列区域性枢纽节点,推进武汉天河机场、鄂州花湖机场客货“双枢纽”联动发展。支持中法生态示范城、中日产业园、中德产业园、中俄托木斯克木材工贸合作区等国际合作园区建设。高水平举办中国—北欧经贸合作论坛暨中国(湖北)—欧洲企业合作大会等对外经贸活动,承办《湿地公约》第十四届缔约方大会等重大国际性活动。
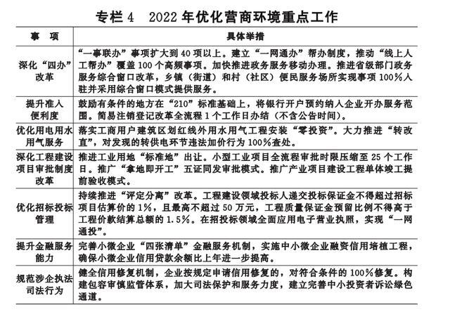
五、持之以恒优化营商环境,着力激发市场主体活力
(一)深化“高效办成一件事”。锚定“四最”目标,推动项目测绘“多测合一”、各类规划“多规合一”、专题评价“多评合一”、图纸审查“多审合一”、竣工验收“多验合一”,整合精简审批事项。“一事联办”事项由21项扩大到40项以上。深化“证照分离”改革,审批改备案和告知承诺事项达到120项以上。强化问题导向,持续发力破除惠企政策获取、“红顶中介”整治、招投标事项办理、工程建设项目审批等方面顽瘴痼疾。加强法治环境、市场环境建设,维护公平竞争市场秩序,着力打造“办事情靠制度不靠人情,解决问题靠法治不靠关系”的良好社会环境。大力弘扬“有呼必应、无事不扰”的店小二精神,强化营商环境正面典型激励和负面典型问责。

(二)加快培育壮大市场主体。全面落实国家组合式减税降费政策,深化“免申即享”改革,促进惠企政策更高效率落地见效。围绕先进制造、科技研发、商贸流通、商务服务、现代农业、文旅康养等领域,系统化实施孵化工程、成长工程、品牌工程,力争新增市场主体100万户以上。加大“个转企”“小进规”“小进限”等政策激励力度。完善常态化申报工作机制,力争培育国家级“专精特新”企业200家以上、“瞪羚”企业100家以上。引导金融机构加大对实体经济的支持力度,新增普惠小微企业贷款1200亿元以上、新增各项贷款7700亿元以上。
(三)深化重点领域和关键环节改革。持续推进省属国有企业改革重组工作,开展湖北武汉区域性国资国企综合改革试验。推进国有资产管理改革,构建集中统一、分类管理、授权明确、权责一致的国有资产监管新体系。常态化开展民营企业发展环境评价,落实民营企业参与重大涉企政策出台机制,完善领导干部联系服务民营企业制度。积极申报要素市场化配置综合改革试点,在土地、劳动力、技术等要素领域探索创新。有序推进电力行业改革,开展电力现货市场建设试点。积极推动地方法人金融机构改革,实施上市企业倍增计划,新增上市公司20家。加强诚信湖北建设,加快建立法人和公民信用积分评价体系,完善守信褒奖和失信惩戒机制,在政府采购、招投标、市场监管等事项中充分发挥信用报告作用,营造“人人讲信用、事事守信用”的良好社会氛围。
六、纵深推进区域发展布局,着力提升区域竞争力影响力
(一)支持“一主引领”提升能级。支持武汉尽快跻身2万亿城市行列,提升城市功能,塑造城市精神,厚植文化底蕴,强化龙头引领,带动武汉城市圈增强科技策源、金融服务、综合交通、产业集聚等功能。深入推进武汉城市圈同城化,初步建成合作产业园区8个以上,加快建设以鄂州花湖机场为核心区域的临空经济区。持续打通市际瓶颈路,2022年新开工55个项目,力争建成19个。推动城市圈内90%以上的政务服务事项实现“一圈通办”。
(二)强化“两翼驱动”协同发力。支持襄阳、宜昌进一步壮大经济总量,打造中部非省会城市龙头,“襄十随神”“宜荆荆恩”城市群联手打造更具竞争力的汽车、现代化工、新材料、生物医药等现代产业集群。加快建设荆荆铁路、沿江高铁、西十高铁、长江航道提质升级等区域贯通工程。支持襄阳、宜昌围绕建设全国性综合交通枢纽城市和国家物流枢纽承载城市,加快区域集疏运体系和多式联运发展。加快打造一批省域区域中心城市。
(三)推动县域经济加快壮大。深化扩权赋能强县改革,抓好“一县一品”“一业一品”,大力发展块状经济、网状经济,支持县域集中资源打造1—2个重点特色产业,做大做强全省70个县域重点成长性产业集群。以71个县域省级以上开发区为重点,实施产业园区提档升级和循环化改造工程。扎实推进“三百”工程,推动“百强县”争先进位,力争GDP过1000亿元的县增至5个、过500亿元的增至20个。
(四)推进新型城镇化扩能提质。扎实推进以县城为重要载体的新型城镇化建设,健全常住地提供基本公共服务制度,2022年力争实现45万以上人口在城镇落户。推进城市更新工程,启动3053个老旧小区改造项目,筹集6.7万套保障性租赁住房,改造棚户区4.8万套。持续抓好阳新、监利等10个国家新型城镇化示范县(市)建设。加快建设城市运行管理平台,推进城市运行“一网统管”。
(五)加快区域合作务实开展。深入实施长江中游三省协同推动高质量发展行动计划,积极争取国家在区域规划、重点项目、产业发展等方面给予倾斜支持。加快建设长江中游三省“通平修”绿色发展先行区等试点示范。支持荆州承接产业转移示范区建设。推动大别山革命老区等特殊类型地区振兴发展。深入实施京鄂对口协作。
七、扎实推动乡村全面振兴,着力推进农业农村现代化
(一)夯实粮食稳产保供基础。坚决扛牢粮食安全政治责任,建设高标准农田420万亩。集中力量推进1800万亩水稻核心区、1000万亩小麦优势区和鄂西春玉米、鄂北夏玉米生产区建设,打造优质主粮生产基地。严格落实“菜篮子”市长负责制,蔬菜面积稳定在1850万亩以上。大力实施种业振兴行动,加快建设种质资源中期库,推进5个农作物良种工程、4个畜禽良种工程、3个水产种业项目。强化生猪产能调控,提高精深加工水平。
(二)加快农业产业化提档升级。持续抓好十大重点农业产业链建设,加强龙头企业培育、区域品牌建设、全产业链融合。深入实施农业科技“五五工程”,加强农产品精深加工技术攻关,推动宜昌蜜桔、潜江龙虾、京山桥米、武昌鱼、梁子湖蟹、赤壁青砖茶、随州香菇等产业集群加快壮大。推动农业农村一二三产业融合发展,力争休闲农业和乡村旅游综合收入达到500亿元以上。
(三)实施乡村建设行动。开展农村人居环境整治五年提升行动,有序推进“多规合一”实用性村庄规划编制,提升农村改厕、污水和生活垃圾治理水平。实施绿色种养循环、病虫害绿色防控、畜禽粪污资源化利用、废旧农膜回收等试点示范项目。推动落实金融机构战略合作协议,引导社会投资有序落地,加快补齐农村基础设施和公共服务短板。新改建农村公路1万公里。扎实推进江汉平原农村饮水保障和巩固提升工程。
(四)深化农业农村改革。发展壮大新型农村集体经济,加快推进化解村级债务,争取到2022年底全省50%以上非经营性负债10—50万元的村实现债务清零。深化农村集体产权制度改革,健全农村产权流转交易机构体系和制度体系。持续深化供销合作社综合改革,办好农业社会化服务创新试点。推动农业保险扩面、增品、提标。
(五)巩固拓展脱贫攻坚成果。严格落实“四个不摘”要求,健全防止返贫动态监测和帮扶机制,巩固“两不愁三保障”,持续做好易地扶贫搬迁后续扶持工作,坚决守住不发生规模性返贫的底线。推进巩固拓展脱贫攻坚成果同乡村振兴有效衔接。落实乡村振兴重点帮扶县支持政策,实施“万企兴万村”行动,促进脱贫人口持续增收。开展巩固脱贫成果后评估,压紧压实各方责任。
八、坚持生态优先绿色发展,着力建设美丽湖北
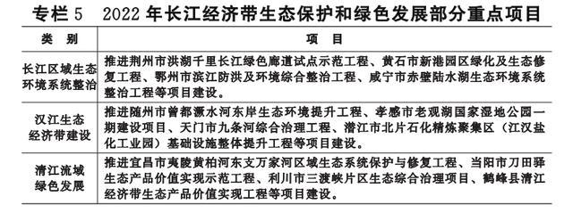
(一)坚决落实长江大保护。加快生态省建设。编制实施千里长江绿色廊道工程规划,以长江为轴打造最美岸线。扎实推进长江高水平保护十大攻坚提升行动、长江经济带绿色发展十大提质增效行动,深化三峡库区、丹江口库区、四湖流域综合治理。支持武汉市、三峡地区长江经济带绿色发展示范建设。推动生态文明建设体制机制改革,建立完善流域横向生态保护补偿机制、南水北调中线水源区生态保护协作机制等。支持十堰、黄冈、恩施、咸宁等地开展“两山”实践创新基地建设。加快建设长江禁捕“天网工程”。

(二)持续推进污染防治。统筹水资源、水生态、水环境,协同推进湖泊清淤和综合治理试点、农村黑臭水体治理试点,深入开展乡镇水源地突出环境问题排查整治。全力改善空气质量,消除重污天气,治理柴油货车污染。实施土壤环境治理保护工程,开展重点地区涉重金属行业排查整治,建立80—100个农田残膜省级监测点。加强磷石膏综合治理,持续开展全省危险废物专项整治三年行动。
(三)科学有序推进碳达峰碳中和。完善能耗“双控”制度,加强“两高”项目精细化管理。深入推进碳排放权交易试点,建好用好全国碳排放权注册登记系统,着力培育低碳新兴产业。实施新能源综合基地开发工程,启动随县、麻城、武穴、汉川、应城等10个风光火储百万千瓦新能源基地建设,加快推进9个风电项目、75个光伏发电项目建设。实施34个煤电机组灵活性改造、节能改造、供热改造项目。全面完成重点用能单位能耗在线监测系统建设。加快推广节能节水用品,鼓励使用环保再生产品和绿色设计产品,持续推进垃圾分类,提高资源回收利用水平。
九、坚持保障和改善民生,着力增进民生福祉
(一)全面落实就业优先政策。实施减负稳岗扩就业举措,着力保障高校毕业生、退役军人、残疾人等重点群体就业,确保“零就业家庭”动态清零。深入实施“才聚荆楚”工程,新增高校毕业生留鄂来鄂就业创业40万人。深入推进“我兴楚乡·创在湖北”返乡创业行动,加强农民工就业服务和职业培训。完善“零工驿站”,促进多渠道灵活就业。
(二)稳步提高社会保障水平。落实企业职工基本养老保险全国统筹,加快完善工伤保险、失业保险省级统筹。建立职工医保门诊共济保障制度,继续扩大异地就医住院和门诊直接结算范围。推进退役军人服务中心(站)建设,提升优抚医院、光荣院、军供站等建设服务水平。持续推进未成年人、残疾人、农村留守儿童和困境儿童、农村留守妇女等群体关爱服务工作。
(三)大力发展社会事业。加快推进教育强省建设,持续实施“十四五”学前教育行动计划、高职院校“双高计划”、中职“双优计划”,分类推进高等教育“双一流”建设。落实组合式激励政策,加快建设产教融合型企业和实训基地。加强乡村义务教育学校教师周转宿舍建设。全面建设健康湖北,加强健康教育和健康管理,持续实施影响群众健康突出问题“323”攻坚行动,推进2500名大学生村医配备。加快同济医院、协和医院国家医学中心创建工作,积极争创国家区域医疗中心,推动优质医疗资源下沉基层、贴近群众。细化实施三孩生育配套政策,加强“一老一小”服务投入,开展城企联动普惠养老、普惠托育专项行动,新建80个街道(乡镇)养老服务综合体,新增3岁以下婴幼儿托位数4万个。进一步完善全民健身公共服务体系,加快体育公园建设。举办湖北省第十六届运动会。积极推广户外运动、冰雪运动。建设150个“城市书房”“文化大院”“文化驿站”,加强文化旅游资源开发利用。

十、统筹发展和安全,着力防范化解重点领域风险
(一)持续做好疫情常态化科学精准防控。坚持“四伞并举、常急兼备、精准施策、统筹均衡”,坚持常态化精准防控和局部应急处置有机结合,紧盯重点地区来鄂返鄂人员和进口冷链食品、高风险货物等重点环节,关口前移、闭环管理,严格落实公安、卫健“两个一体化”流调排查机制,守牢疫情输入防线。
(二)加强粮食、能源安全保障。加快推进全省粮食应急储备保障中心建设,实施国有粮库能力提升三年行动。强化重点节日、重大活动和用能高峰期能源安全稳定供应监测,加强迎峰度夏(冬)电力、天然气保供,确保全省电煤库存保持在合理水平、天然气保供和储气责任有力压实。
(三)有效防范化解风险。落实财政限额管理和预算管理制度,完善常态化监测和风险评估预警机制。推动高风险地方法人金融机构动态清零。强化P2P网贷机构存量业务清退。加强房地产市场动态监测分析,精准施策稳地价、稳房价、稳预期,促进房地产业良性循环和健康发展。抓好粮油肉蛋奶果蔬等重要民生商品保供稳价工作,落实价格补贴联动机制。扎实开展全省安全生产专项整治三年行动,坚决遏制重特大安全事故发生。
